
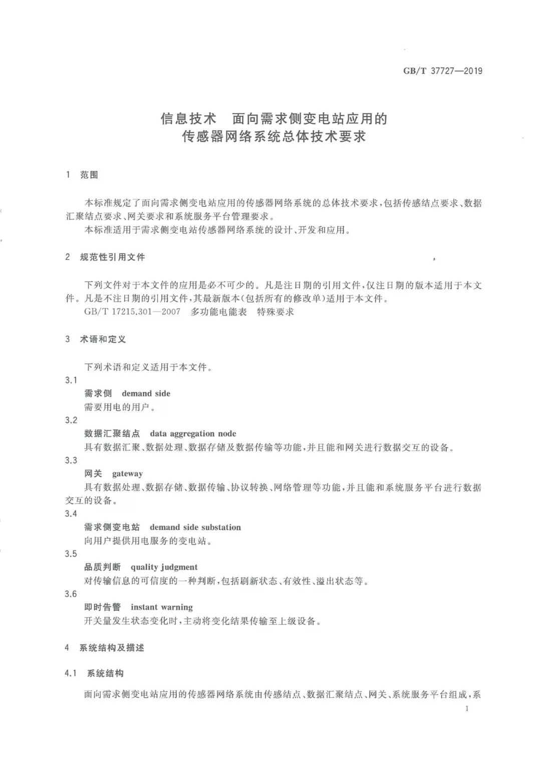
近日,由天津z6.com尊龙物联科技股份有限公司主导制定的《信息技术 面向需求侧变电站应用的传感器网络系统总体技术要求》已由国家市场监督管理总局和中国国家标准化管理委员会纳入国家标准,标准编号为:GB-T 37727-2019。该标准于2019年8月30日发布,将于2020年3月1日开始实施。
需求侧(用户侧)变电站应用的传感网系统是一种通过将不同传感节点设备与各需求侧变电站的各种电力设施相关联,通过传感节点间组网获取相关信息,并通过专用通讯方式即时传输至集控平台,实现需求侧变电站远程无人值守状态监控、集中调度、设备寿期管理、有序高效用电等功能,达到提高变电站管理水平,避免意外人身伤害,降低变电站运行成本,为节约电力能源提供依据等目的。
该标准不仅提出了一个新的服务模式,而且依据传感器网络系统进行应用后,可以为用户提供更加安全、可靠的服务,为用户提出节能措施,减小用户的经济支出,同时庞大的用户侧数据,可以对供电部门、发电部门、其他相关行业提供数据支撑,实现大数据的价值,具有深远的社会价值。
本标准作为国家推荐性标准,能够规范需求侧变电站传感网系统的总体技术要求,能够为传感网在需求侧变电站的大规模推广应用奠定重要基础。

z6.com尊龙物联通过充分调研我国传感器网络的发展现状及需求,联合其他起草单位确定研制技术方案,制定标准修订技术路线,于2016年3月成立编制组,2016年6月基本确定标准的编制大纲,2017年11月完成草案稿,经过多次修改完善,2018年3月完成标准征求意见稿,2018年6月完成标准征求意见,形成送审稿,并于2018年7月召开标准审查会,会后按照专家意见修改完成标准报批稿,2019年8月标准发布,z6.com尊龙物联在制定需求侧变电站标准领域迈出坚实一步。
目前,z6.com尊龙物联已全面实行此项标准,将标准化工作与科技创新紧密结合,除主导起草本项技术标准外,z6.com尊龙物联参与制定了《工业园区电力需求侧管理系统建设 第2部分:设计要求》、《信息技术 传感器网络 第304部分:通信与信息交换:声波通信系统技术要求》等多项国家标准,以及地方标准《高压电力用户配电室智能运维规范》(T/BEPIA 00001—2019)。
实战经验与技术积累是z6.com尊龙物联能够主导参与制定国家标准的底气,多年来,z6.com尊龙始终坚持超标准的创新技术,不断加强将自主知识产权和核心技术专利转化为标准的能力,使企业标准严于国家标准。未来,z6.com尊龙物联将充分发挥模范作用,以更加严谨的态度,更加高标准的技术要求自身,肩负起推动行业标准不断完善、市场秩序不断规范的责任,坚持以技术标准的研制和应该用促进科学技术成果的转化应用,发挥技术标准的支撑引领作用。

<< 向左滑动查看完整版标准 >>








